Номер 10, страница 62 - гдз по химии 8 класс учебник Шиманович, Красицкий

Химия, 8 класс Учебник, авторы: Шиманович Игорь Евгеньевич, Красицкий Василий Анатольевич, Сечко Ольга Ивановна, Хвалюк Виктор Николаевич, издательство Адукацыя i выхаванне, Минск, 2024

Авторы: Шиманович И. Е., Красицкий В. А., Сечко О. И., Хвалюк В. Н.

Тип: Учебник

Издательство: Адукацыя i выхаванне

Год издания: 2024 - 2025

Цвет обложки: синий, розовый с таблицей Менделеева

ISBN: 978-985-03-2941-7

Допущено Министерством образования Республики Беларусь

Популярные ГДЗ в 8 классе

Глава 2. Важнейшие классы неорганических соединений. Параграф 14. Химические свойства основных оксидов - номер 10, страница 62.

№10 (с. 62)
Условие. №10 (с. 62)
скриншот условия
Химия, 8 класс Учебник, авторы: Шиманович Игорь Евгеньевич, Красицкий Василий Анатольевич, Сечко Ольга Ивановна, Хвалюк Виктор Николаевич, издательство Адукацыя i выхаванне, Минск, 2024, страница 62, номер 10, Условие

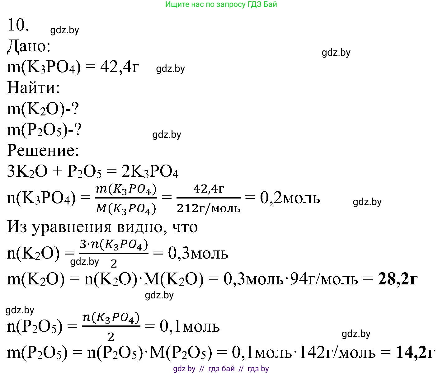
10. Рассчитайте массы оксида калия и оксида фосфора(V), при взаимодействии которых образуется соль массой 42,4 г.

Решение. №10 (с. 62)
Химия, 8 класс Учебник, авторы: Шиманович Игорь Евгеньевич, Красицкий Василий Анатольевич, Сечко Ольга Ивановна, Хвалюк Виктор Николаевич, издательство Адукацыя i выхаванне, Минск, 2024, страница 62, номер 10, Решение
Решение 2. №10 (с. 62)

Дано:

Масса соли (фосфата калия) $m(K_3PO_4) = 42,4 \text{ г}$

Перевод данных в систему СИ:

$m(K_3PO_4) = 0,0424 \text{ кг}$

Найти:

$m(K_2O) - ?$

$m(P_2O_5) - ?$

Решение:

1. Составим уравнение химической реакции. Оксид калия ($K_2O$) является основным оксидом, а оксид фосфора(V) ($P_2O_5$) - кислотным. При их взаимодействии образуется соль - ортофосфат калия ($K_3PO_4$).

Сначала напишем схему реакции:

$K_2O + P_2O_5 \rightarrow K_3PO_4$

Теперь уравняем её, расставив стехиометрические коэффициенты:

$3K_2O + P_2O_5 \rightarrow 2K_3PO_4$

Проверим баланс атомов: слева 6 атомов K, 2 атома P, 3+5=8 атомов O; справа 6 атомов K, 2 атома P, 2*4=8 атомов O. Уравнение сбалансировано верно.

2. Вычислим молярные массы веществ, участвующих в реакции. Будем использовать относительные атомные массы из периодической таблицы: $Ar(K) \approx 39$, $Ar(P) \approx 31$, $Ar(O) \approx 16$. Расчеты будем вести в граммах, так как это стандартная практика в химии.

Молярная масса оксида калия ($K_2O$):

$M(K_2O) = 2 \cdot 39 + 16 = 94$ г/моль

Молярная масса оксида фосфора(V) ($P_2O_5$):

$M(P_2O_5) = 2 \cdot 31 + 5 \cdot 16 = 62 + 80 = 142$ г/моль

Молярная масса фосфата калия ($K_3PO_4$):

$M(K_3PO_4) = 3 \cdot 39 + 31 + 4 \cdot 16 = 117 + 31 + 64 = 212$ г/моль

3. Найдем количество вещества (число молей) образовавшегося фосфата калия по формуле $n = m/M$:

$n(K_3PO_4) = \frac{m(K_3PO_4)}{M(K_3PO_4)} = \frac{42,4 \text{ г}}{212 \text{ г/моль}} = 0,2$ моль

4. По уравнению реакции найдем количество вещества вступивших в реакцию оксидов. Согласно уравнению, соотношение количеств веществ следующее:

$n(K_2O) : n(P_2O_5) : n(K_3PO_4) = 3 : 1 : 2$

Отсюда находим количество вещества оксида калия:

$n(K_2O) = \frac{3}{2} \cdot n(K_3PO_4) = \frac{3}{2} \cdot 0,2 \text{ моль} = 0,3$ моль

И количество вещества оксида фосфора(V):

$n(P_2O_5) = \frac{1}{2} \cdot n(K_3PO_4) = \frac{1}{2} \cdot 0,2 \text{ моль} = 0,1$ моль

5. Рассчитаем массы исходных оксидов по формуле $m = n \cdot M$:

Масса оксида калия:

$m(K_2O) = n(K_2O) \cdot M(K_2O) = 0,3 \text{ моль} \cdot 94 \text{ г/моль} = 28,2$ г

Масса оксида фосфора(V):

$m(P_2O_5) = n(P_2O_5) \cdot M(P_2O_5) = 0,1 \text{ моль} \cdot 142 \text{ г/моль} = 14,2$ г

Проверка по закону сохранения массы: масса реагентов должна быть равна массе продуктов.

$m(K_2O) + m(P_2O_5) = 28,2 \text{ г} + 14,2 \text{ г} = 42,4$ г. Это значение совпадает с массой образовавшейся соли.

Ответ: для образования 42,4 г фосфата калия потребуется 28,2 г оксида калия и 14,2 г оксида фосфора(V).

Помогло решение? Оставьте отзыв в комментариях ниже.

Присоединяйтесь к Телеграм-группе @gdz_by_belarus

Присоединиться

Мы подготовили для вас ответ c подробным объяснением домашего задания по химии за 8 класс, для упражнения номер 10 расположенного на странице 62 к учебнику 2024 года издания для учащихся школ и гимназий.

Теперь на нашем сайте ГДЗ.ТОП вы всегда легко и бесплатно найдёте условие с правильным ответом на вопрос «Как решить ДЗ» и «Как сделать» задание по химии к упражнению №10 (с. 62), авторов: Шиманович (Игорь Евгеньевич), Красицкий (Василий Анатольевич), Сечко (Ольга Ивановна), Хвалюк (Виктор Николаевич), учебного пособия издательства Адукацыя i выхаванне.