Готовимся к олимпиадам, страница 118 - гдз по химии 8 класс учебник Шиманович, Красицкий

Химия, 8 класс Учебник, авторы: Шиманович Игорь Евгеньевич, Красицкий Василий Анатольевич, Сечко Ольга Ивановна, Хвалюк Виктор Николаевич, издательство Адукацыя i выхаванне, Минск, 2024

Авторы: Шиманович И. Е., Красицкий В. А., Сечко О. И., Хвалюк В. Н.

Тип: Учебник

Издательство: Адукацыя i выхаванне

Год издания: 2024 - 2025

Цвет обложки: синий, розовый с таблицей Менделеева

ISBN: 978-985-03-2941-7

Допущено Министерством образования Республики Беларусь

Популярные ГДЗ в 8 классе

Глава 2. Важнейшие классы неорганических соединений. Параграф 27. Решение расчетных задач по теме «Основные классы неорганических соединений» - страница 118.

Готовимся к олимпиадам (с. 118)
Условие. Готовимся к олимпиадам (с. 118)
скриншот условия
Химия, 8 класс Учебник, авторы: Шиманович Игорь Евгеньевич, Красицкий Василий Анатольевич, Сечко Ольга Ивановна, Хвалюк Виктор Николаевич, издательство Адукацыя i выхаванне, Минск, 2024, страница 118, Условие

Готовимся к олимпиадам

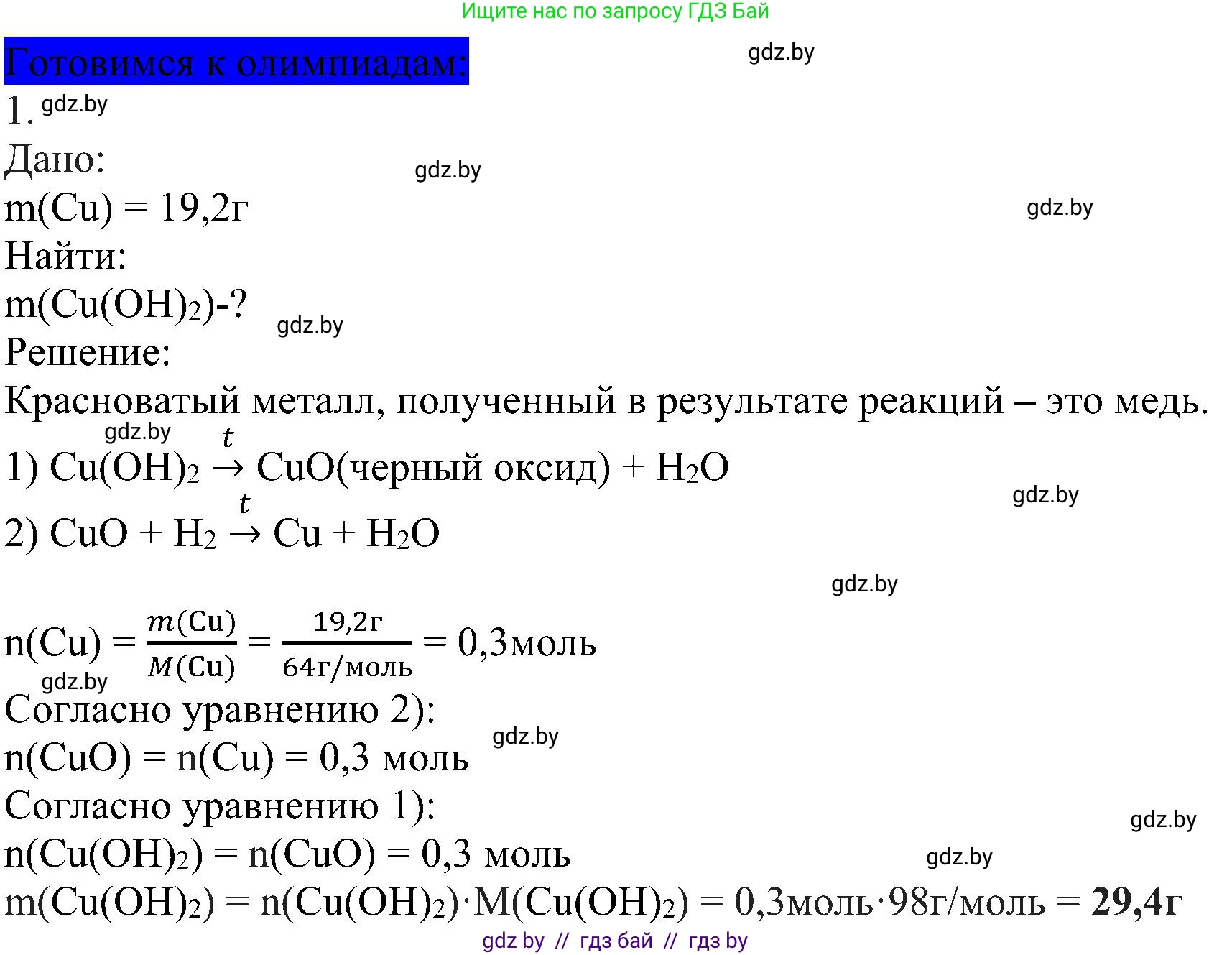
1. В результате нагревания гидроксида неизвестного металла образовалось твердое вещество черного цвета. Его ввели в реакцию с водородом и получили металл красноватого цвета массой 19,2 г. Определите неизвестный металл и массу исходного гидроксида.

Решение. Готовимся к олимпиадам (с. 118)
Химия, 8 класс Учебник, авторы: Шиманович Игорь Евгеньевич, Красицкий Василий Анатольевич, Сечко Ольга Ивановна, Хвалюк Виктор Николаевич, издательство Адукацыя i выхаванне, Минск, 2024, страница 118, Решение
Решение 2. Готовимся к олимпиадам (с. 118)
1.

Дано:

m(металла) = 19,2 г

Цвет полученного металла — красноватый.

Продукт разложения гидроксида — твердое вещество черного цвета.

Найти:

Неизвестный металл — ?

m(исходного гидроксида) — ?

Решение:

1. Определим неизвестный металл и вещества, участвующие в реакциях.
В задаче описана следующая цепочка превращений:
Гидроксид металла $\xrightarrow{нагревание}$ Твердое вещество черного цвета (оксид металла) $\xrightarrow{+H_2}$ Металл красноватого цвета.

Металлом красноватого цвета является медь (Cu). Проверим эту гипотезу.
Если конечный продукт — медь (Cu), то твердое вещество черного цвета, из которого ее получили восстановлением водородом, — это оксид меди(II) (CuO).
Уравнение реакции восстановления:
$CuO + H_2 \xrightarrow{t} Cu + H_2O$

Оксид меди(II) (CuO) образуется при термическом разложении гидроксида меди(II) (Cu(OH)₂).
Уравнение реакции разложения:
$Cu(OH)_2 \xrightarrow{t} CuO + H_2O$

Все сходится: гидроксид меди(II) при нагревании дает черный оксид меди(II), который при реакции с водородом дает красноватую медь. Следовательно, неизвестный металл — это медь (Cu), а исходное вещество — гидроксид меди(II).

2. Рассчитаем массу исходного гидроксида.

Сначала найдем количество вещества (моль) полученной меди. Молярная масса меди $M(Cu) \approx 64$ г/моль.

$\nu(Cu) = \frac{m(Cu)}{M(Cu)} = \frac{19,2 \text{ г}}{64 \text{ г/моль}} = 0,3 \text{ моль}$

Исходя из уравнений реакций, stoichiometry (соотношение молей) между исходным гидроксидом и конечным металлом составляет 1:1.

$\nu(Cu(OH)_2) = \nu(CuO) = \nu(Cu)$

Следовательно, количество вещества исходного гидроксида меди(II) равно количеству вещества полученной меди:

$\nu(Cu(OH)_2) = 0,3 \text{ моль}$

Теперь рассчитаем молярную массу гидроксида меди(II):

$M(Cu(OH)_2) = M(Cu) + 2 \cdot (M(O) + M(H)) = 64 + 2 \cdot (16 + 1) = 98$ г/моль.

Наконец, вычислим массу исходного гидроксида меди(II):

$m(Cu(OH)_2) = \nu(Cu(OH)_2) \cdot M(Cu(OH)_2) = 0,3 \text{ моль} \cdot 98 \text{ г/моль} = 29,4 \text{ г}$

Ответ: неизвестный металл — медь (Cu); масса исходного гидроксида — 29,4 г.

Помогло решение? Оставьте отзыв в комментариях ниже.

Присоединяйтесь к Телеграм-группе @gdz_by_belarus

Присоединиться

Мы подготовили для вас ответ c подробным объяснением домашего задания по химии за 8 класс, для упражнения Готовимся к олимпиадам расположенного на странице 118 к учебнику 2024 года издания для учащихся школ и гимназий.

Теперь на нашем сайте ГДЗ.ТОП вы всегда легко и бесплатно найдёте условие с правильным ответом на вопрос «Как решить ДЗ» и «Как сделать» задание по химии к упражнению Готовимся к олимпиадам (с. 118), авторов: Шиманович (Игорь Евгеньевич), Красицкий (Василий Анатольевич), Сечко (Ольга Ивановна), Хвалюк (Виктор Николаевич), учебного пособия издательства Адукацыя i выхаванне.