Готовимся к олимпиадам, страница 176 - гдз по химии 8 класс учебник Шиманович, Красицкий

Химия, 8 класс Учебник, авторы: Шиманович Игорь Евгеньевич, Красицкий Василий Анатольевич, Сечко Ольга Ивановна, Хвалюк Виктор Николаевич, издательство Адукацыя i выхаванне, Минск, 2024

Авторы: Шиманович И. Е., Красицкий В. А., Сечко О. И., Хвалюк В. Н.

Тип: Учебник

Издательство: Адукацыя i выхаванне

Год издания: 2024 - 2025

Цвет обложки: синий, розовый с таблицей Менделеева

ISBN: 978-985-03-2941-7

Допущено Министерством образования Республики Беларусь

Популярные ГДЗ в 8 классе

Глава 5. Химическая связь. Параграф 41. Природа химической связи - страница 176.

Готовимся к олимпиадам (с. 176)
Условие. Готовимся к олимпиадам (с. 176)
скриншот условия
Химия, 8 класс Учебник, авторы: Шиманович Игорь Евгеньевич, Красицкий Василий Анатольевич, Сечко Ольга Ивановна, Хвалюк Виктор Николаевич, издательство Адукацыя i выхаванне, Минск, 2024, страница 176, Условие

Готовимся к олимпиадам

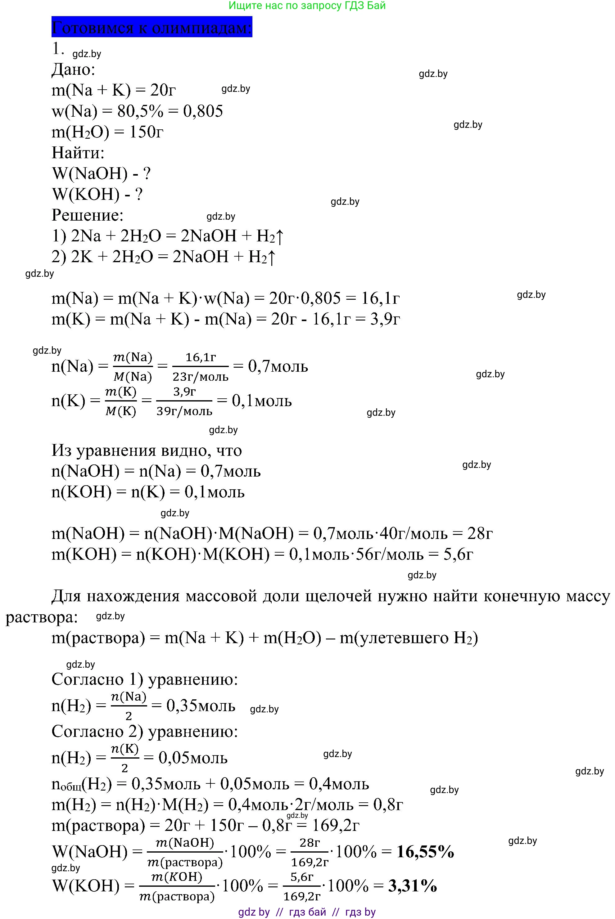
1. В сплаве натрия с калием массовая доля натрия равна 80,5 %. Образец этого сплава массой 20 г растворили в воде массой 150 г. Рассчитайте массовые доли растворенных веществ в образовавшемся растворе.

Решение. Готовимся к олимпиадам (с. 176)
Химия, 8 класс Учебник, авторы: Шиманович Игорь Евгеньевич, Красицкий Василий Анатольевич, Сечко Ольга Ивановна, Хвалюк Виктор Николаевич, издательство Адукацыя i выхаванне, Минск, 2024, страница 176, Решение
Решение 2. Готовимся к олимпиадам (с. 176)

1.

Дано:

$m_{сплава} = 20 \ г$

$\omega(Na) = 80,5 \% = 0,805$

$m(H_2O) = 150 \ г$

Найти:

$\omega(NaOH) - ?$

$\omega(KOH) - ?$

Решение:

Сначала найдем массы натрия и калия в образце сплава.

Масса натрия в сплаве:

$m(Na) = m_{сплава} \cdot \omega(Na) = 20 \ г \cdot 0,805 = 16,1 \ г$

Массовая доля калия в сплаве:

$\omega(K) = 100\% - \omega(Na) = 100\% - 80,5\% = 19,5\%$ или 0,195.

Масса калия в сплаве:

$m(K) = m_{сплава} - m(Na) = 20 \ г - 16,1 \ г = 3,9 \ г$

При растворении сплава в воде протекают химические реакции с образованием гидроксидов (растворенных веществ) и выделением водорода:

$2Na + 2H_2O \rightarrow 2NaOH + H_2 \uparrow$

$2K + 2H_2O \rightarrow 2KOH + H_2 \uparrow$

Рассчитаем количество вещества (в молях) натрия и калия, используя их молярные массы ($M(Na) = 23 \ г/моль$, $M(K) = 39 \ г/моль$):

$n(Na) = \frac{m(Na)}{M(Na)} = \frac{16,1 \ г}{23 \ г/моль} = 0,7 \ моль$

$n(K) = \frac{m(K)}{M(K)} = \frac{3,9 \ г}{39 \ г/моль} = 0,1 \ моль$

По уравнениям реакций найдем количество вещества и массы образовавшихся гидроксидов ($M(NaOH) = 40 \ г/моль$, $M(KOH) = 56 \ г/моль$) и выделившегося водорода ($M(H_2) = 2 \ г/моль$).

Из реакции с натрием:

$n(NaOH) = n(Na) = 0,7 \ моль$

$m(NaOH) = n(NaOH) \cdot M(NaOH) = 0,7 \ моль \cdot 40 \ г/моль = 28 \ г$

$n(H_2)_{из \ Na} = \frac{1}{2} n(Na) = \frac{1}{2} \cdot 0,7 \ моль = 0,35 \ моль$

Из реакции с калием:

$n(KOH) = n(K) = 0,1 \ моль$

$m(KOH) = n(KOH) \cdot M(KOH) = 0,1 \ моль \cdot 56 \ г/моль = 5,6 \ г$

$n(H_2)_{из \ K} = \frac{1}{2} n(K) = \frac{1}{2} \cdot 0,1 \ моль = 0,05 \ моль$

Общая масса выделившегося водорода:

$m(H_2) = (n(H_2)_{из \ Na} + n(H_2)_{из \ K}) \cdot M(H_2) = (0,35 \ моль + 0,05 \ моль) \cdot 2 \ г/моль = 0,4 \ моль \cdot 2 \ г/моль = 0,8 \ г$

Теперь найдем массу конечного раствора. Она складывается из массы исходного сплава и массы воды, за вычетом массы улетевшего водорода:

$m_{раствора} = m_{сплава} + m(H_2O) - m(H_2) = 20 \ г + 150 \ г - 0,8 \ г = 169,2 \ г$

Наконец, рассчитаем массовые доли растворенных веществ (гидроксида натрия и гидроксида калия) в конечном растворе:

$\omega(NaOH) = \frac{m(NaOH)}{m_{раствора}} \cdot 100\% = \frac{28 \ г}{169,2 \ г} \cdot 100\% \approx 16,55\%$

$\omega(KOH) = \frac{m(KOH)}{m_{раствора}} \cdot 100\% = \frac{5,6 \ г}{169,2 \ г} \cdot 100\% \approx 3,31\%$

Ответ: массовая доля гидроксида натрия в образовавшемся растворе составляет 16,55 %, а массовая доля гидроксида калия - 3,31 %.

Помогло решение? Оставьте отзыв в комментариях ниже.

Присоединяйтесь к Телеграм-группе @gdz_by_belarus

Присоединиться

Мы подготовили для вас ответ c подробным объяснением домашего задания по химии за 8 класс, для упражнения Готовимся к олимпиадам расположенного на странице 176 к учебнику 2024 года издания для учащихся школ и гимназий.

Теперь на нашем сайте ГДЗ.ТОП вы всегда легко и бесплатно найдёте условие с правильным ответом на вопрос «Как решить ДЗ» и «Как сделать» задание по химии к упражнению Готовимся к олимпиадам (с. 176), авторов: Шиманович (Игорь Евгеньевич), Красицкий (Василий Анатольевич), Сечко (Ольга Ивановна), Хвалюк (Виктор Николаевич), учебного пособия издательства Адукацыя i выхаванне.