Лабораторная работа 1, страница 4 - гдз по физике 9 класс тетрадь для лабораторных работ Исаченкова, Захаревич

Физика, 9 класс Тетрадь для лабораторных работ, авторы: Исаченкова Лариса Артёмовна, Захаревич Екатерина Васильевна, Сокольский Анатолий Алексеевич, издательство Аверсэв, Минск, 2019, белого цвета

Авторы: Исаченкова Л. А., Захаревич Е. В., Сокольский А. А.

Тип: Тетрадь для лабораторных работ

Издательство: Аверсэв

Год издания: 2019 - 2025

Цвет обложки: белый, голубой с учителем на роликах

ISBN: 978-985-19-6940-7

Рекомендовано Научно-методическим учреждением «Национальный институт образования» Министерства образования Республики Беларусь

Популярные ГДЗ в 9 классе

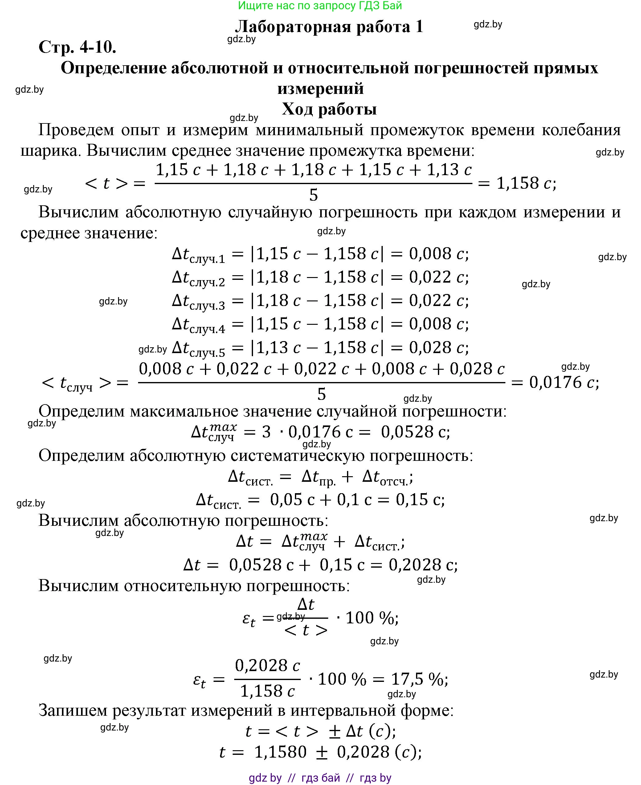
Определение абсолютной и относительной погрешностей прямых измерений - страница 4.

Лабораторная работа 1 (с. 4)
Решение. Лабораторная работа 1 (с. 4)
Физика, 9 класс Тетрадь для лабораторных работ, авторы: Исаченкова Лариса Артёмовна, Захаревич Екатерина Васильевна, Сокольский Анатолий Алексеевич, издательство Аверсэв, Минск, 2019, белого цвета, страница 4, Решение Физика, 9 класс Тетрадь для лабораторных работ, авторы: Исаченкова Лариса Артёмовна, Захаревич Екатерина Васильевна, Сокольский Анатолий Алексеевич, издательство Аверсэв, Минск, 2019, белого цвета, страница 4, Решение (продолжение 2)
Решение 2. Лабораторная работа 1 (с. 4)

Контрольные вопросы

1. Почему нельзя абсолютно точно измерить прибором физическую величину?

По своей природе любое измерение физической величины является приближенным и не может быть абсолютно точным. Это обусловлено несколькими фундаментальными причинами. Во-первых, существует ограниченная точность самих измерительных приборов: каждый прибор имеет предел измерения и дискретность шкалы, что приводит к погрешности отсчета. Кроме того, приборы могут иметь производственные дефекты или отклонения от идеальных характеристик, вызывая систематические погрешности. Во-вторых, внешние условия, такие как температура, влажность, давление, вибрации или электромагнитные поля, могут влиять на свойства измеряемого объекта и работу прибора. В-третьих, всегда присутствуют случайные погрешности, которые носят непредсказуемый характер и меняются от измерения к измерению из-за множества мелких, неучтенных факторов. Их нельзя полностью исключить, можно лишь минимизировать статистической обработкой. В-четвертых, систематические погрешности, вызванные неправильной калибровкой прибора, методическими ошибками или особенностями наблюдателя (например, параллакс), постоянно искажают результат в определенном направлении. Наконец, человеческий фактор, включая время реакции, внимание и аккуратность оператора, также вносит свой вклад в общую погрешность измерения.

Ответ: Абсолютно точное измерение физической величины невозможно из-за ограниченной точности приборов, влияния внешних условий, наличия случайных и систематических погрешностей, а также человеческого фактора и внутренней неопределенности самой измеряемой величины.

2. Будет ли одинаковой относительная погрешность измерения промежутка времени, если нить с шариком отклонить на угол $\alpha = 45^\circ$? Почему?

Относительная погрешность измерения определяется по формуле $\epsilon_t = \frac{\Delta t}{\langle t \rangle} \cdot 100\%$, где $\Delta t$ — абсолютная погрешность, а $\langle t \rangle$ — среднее значение измеряемого промежутка времени (в данном случае, периода колебаний маятника). Период колебаний математического маятника для малых углов отклонения (до $5-10^\circ$) можно считать приближенно постоянным и не зависящим от амплитуды, вычисляемым по формуле $T = 2\pi \sqrt{\frac{L}{g}}$. Однако при больших углах отклонения (как $30^\circ$ или $45^\circ$) период колебаний уже существенно зависит от угла. Формула для периода при больших углах имеет вид $T = T_0 \left(1 + \frac{1}{16}\theta_0^2 + \frac{11}{3072}\theta_0^4 + ...\right)$, где $T_0 = 2\pi \sqrt{\frac{L}{g}}$ и $\theta_0$ — угол отклонения в радианах. Увеличение угла отклонения от $30^\circ$ до $45^\circ$ приведет к увеличению периода колебаний $\langle t \rangle$. Абсолютная погрешность $\Delta t$ в основном определяется точностью секундомера и временем реакции наблюдателя, и она останется примерно постоянной независимо от угла отклонения. Поскольку среднее значение измеряемого времени $\langle t \rangle$ увеличится при увеличении угла отклонения, а абсолютная погрешность $\Delta t$ останется приблизительно той же, то относительная погрешность $\epsilon_t = \frac{\Delta t}{\langle t \rangle} \cdot 100\%$ уменьшится. Таким образом, относительная погрешность не будет одинаковой.

Ответ: Нет, относительная погрешность не будет одинаковой. При увеличении угла отклонения маятника с $30^\circ$ до $45^\circ$ период колебаний $\langle t \rangle$ увеличится, а абсолютная погрешность $\Delta t$ останется практически неизменной, что приведет к уменьшению относительной погрешности $\epsilon_t = \frac{\Delta t}{\langle t \rangle} \cdot 100\%$.

3. Если при трех и более повторных измерениях данным прибором получены одинаковые значения физической величины, то чему равны абсолютные случайная и систематическая погрешности? относительная погрешность?

Если при трех и более повторных измерениях получены одинаковые значения физической величины, это означает, что разброс результатов измерений отсутствует.

Абсолютная случайная погрешность ($\Delta t_{случ}$): Она характеризует разброс результатов измерений. Поскольку все измерения дали одинаковые значения, то отклонения каждого измерения от среднего значения равны нулю. Среднее значение абсолютной случайной погрешности $\langle \Delta t_{случ} \rangle = \frac{|\langle t \rangle - t_1| + ... + |\langle t \rangle - t_N|}{N}$ будет равно нулю. Максимальное значение абсолютной случайной погрешности $\Delta t_{случ}^{\max} = k \langle \Delta t_{случ} \rangle$ также будет равно нулю.

Абсолютная систематическая погрешность ($\Delta t_{сист}$): Эта погрешность связана с особенностями прибора и методики измерения и не зависит от совпадения результатов повторных измерений. Она определяется как $\Delta t_{сист} = \Delta t_{пр} + \Delta t_{отсч}$, где $\Delta t_{пр}$ — предельная абсолютная погрешность прибора, а $\Delta t_{отсч}$ — абсолютная погрешность отсчета (цена деления шкалы механического секундомера). Эти значения не будут равны нулю, если прибор имеет собственную погрешность или шкала имеет конечную дискретность. Таким образом, абсолютная систематическая погрешность будет равна значению, определяемому характеристиками прибора и метода измерения, и будет отлична от нуля.

Абсолютная погрешность ($\Delta t$): Общая абсолютная погрешность определяется как сумма максимальной случайной и систематической погрешностей: $\Delta t = \Delta t_{случ}^{\max} + \Delta t_{сист}$. Поскольку $\Delta t_{случ}^{\max} = 0$, то $\Delta t = \Delta t_{сист}$.

Относительная погрешность ($\epsilon_t$): Она рассчитывается по формуле $\epsilon_t = \frac{\Delta t}{\langle t \rangle} \cdot 100\%$. Поскольку $\Delta t = \Delta t_{сист}$ и $\Delta t_{сист} \neq 0$ (при условии, что прибор имеет погрешность) и $\langle t \rangle \neq 0$, то относительная погрешность не будет равна нулю. Она будет равна $\epsilon_t = \frac{\Delta t_{сист}}{\langle t \rangle} \cdot 100\%$.

Ответ: Абсолютная случайная погрешность будет равна нулю. Абсолютная систематическая погрешность будет отлична от нуля и равна $\Delta t_{сист} = \Delta t_{пр} + \Delta t_{отсч}$. Общая абсолютная погрешность будет равна систематической погрешности $\Delta t_{сист}$. Относительная погрешность будет отлична от нуля и равна $\epsilon_t = \frac{\Delta t_{сист}}{\langle t \rangle} \cdot 100\%$.

Помогло решение? Оставьте отзыв в комментариях ниже.

Присоединяйтесь к Телеграм-группе @gdz_by_belarus

Присоединиться

Мы подготовили для вас ответ c подробным объяснением домашего задания по физике за 9 класс, для упражнения Лабораторная работа 1 расположенного на странице 4 к тетради для лабораторных работ 2019 года издания для учащихся школ и гимназий.

Теперь на нашем сайте ГДЗ.ТОП вы всегда легко и бесплатно найдёте условие с правильным ответом на вопрос «Как решить ДЗ» и «Как сделать» задание по физике к упражнению Лабораторная работа 1 (с. 4), авторов: Исаченкова (Лариса Артёмовна), Захаревич (Екатерина Васильевна), Сокольский (Анатолий Алексеевич), учебного пособия издательства Аверсэв.