Лабораторная работа 12, страница 71 - гдз по физике 9 класс тетрадь для лабораторных работ Исаченкова, Захаревич

Физика, 9 класс Тетрадь для лабораторных работ, авторы: Исаченкова Лариса Артёмовна, Захаревич Екатерина Васильевна, Сокольский Анатолий Алексеевич, издательство Аверсэв, Минск, 2019, белого цвета

Авторы: Исаченкова Л. А., Захаревич Е. В., Сокольский А. А.

Тип: Тетрадь для лабораторных работ

Издательство: Аверсэв

Год издания: 2019 - 2025

Цвет обложки: белый, голубой с учителем на роликах

ISBN: 978-985-19-6940-7

Рекомендовано Научно-методическим учреждением «Национальный институт образования» Министерства образования Республики Беларусь

Популярные ГДЗ в 9 классе

Проверка закона сохранения механической энергии - страница 71.

Лабораторная работа 12 (с. 71)
Решение. Лабораторная работа 12 (с. 71)
Физика, 9 класс Тетрадь для лабораторных работ, авторы: Исаченкова Лариса Артёмовна, Захаревич Екатерина Васильевна, Сокольский Анатолий Алексеевич, издательство Аверсэв, Минск, 2019, белого цвета, страница 71, Решение Физика, 9 класс Тетрадь для лабораторных работ, авторы: Исаченкова Лариса Артёмовна, Захаревич Екатерина Васильевна, Сокольский Анатолий Алексеевич, издательство Аверсэв, Минск, 2019, белого цвета, страница 71, Решение (продолжение 2)
Решение 2. Лабораторная работа 12 (с. 71)

Проверьте себя

1. По какой формуле вычисляется потенциальная энергия тела и растянутой пружины?

Потенциальная энергия тела в поле тяжести, находящегося на высоте $h$ относительно нулевого уровня, вычисляется по формуле: $E_p = mgh$, где $m$ - масса тела, $g$ - ускорение свободного падения, $h$ - высота.

Потенциальная энергия растянутой (или сжатой) пружины вычисляется по формуле: $E_p = \frac{kx^2}{2}$, где $k$ - жесткость пружины, $x$ - абсолютная деформация пружины (растяжение или сжатие).

2. От чего зависит кинетическая энергия тела?

Кинетическая энергия тела вычисляется по формуле: $E_k = \frac{mv^2}{2}$, где $m$ - масса тела, $v$ - его скорость. Из формулы следует, что кинетическая энергия тела зависит от его массы и квадрата его скорости.

Ход работы

3. В предполагаемом месте падения шара закрепите скотчем лист белой бумаги и сверху — лист копировальной бумаги. Отведите шар так, чтобы показания динамометра стали $F_{упр} = 2.0$ Н. Отпустите шар и отметьте место падения его на столе по метке на листе белой бумаги. Опыт проведите не менее пяти раз. Измерьте дальность полета $l$ шара во всех пяти опытах. Данные занесите в таблицу.

Данный пункт является описанием экспериментальной процедуры и не требует отдельного ответа в виде расчетов или утверждений.

4. Измерьте линейкой абсолютную деформацию пружины $|x|$ при значении модуля силы упругости $F_{упр} = 2.0$ Н и высоту $h$. Измерения повторите три раза. Результаты измерений занесите в таблицу.

Данный пункт является описанием экспериментальной процедуры и не требует отдельного ответа в виде расчетов или утверждений.

5. Определите средние значения $⟨m⟩$, $⟨h⟩$, $⟨l⟩$ и $⟨|x|⟩$.

Для определения среднего значения величины $A$, полученной в результате $N$ измерений ($A_1, A_2, ..., A_N$), используется формула среднего арифметического:

$\langle A \rangle = \frac{A_1 + A_2 + ... + A_N}{N} = \frac{\sum_{i=1}^{N} A_i}{N}$

Без предоставленных данных измерений невозможно вычислить конкретные средние значения $⟨m⟩$, $⟨h⟩$, $⟨l⟩$ и $⟨|x|⟩$. В ходе выполнения лабораторной работы необходимо заполнить таблицу измерений и затем рассчитать средние значения для каждой из величин.

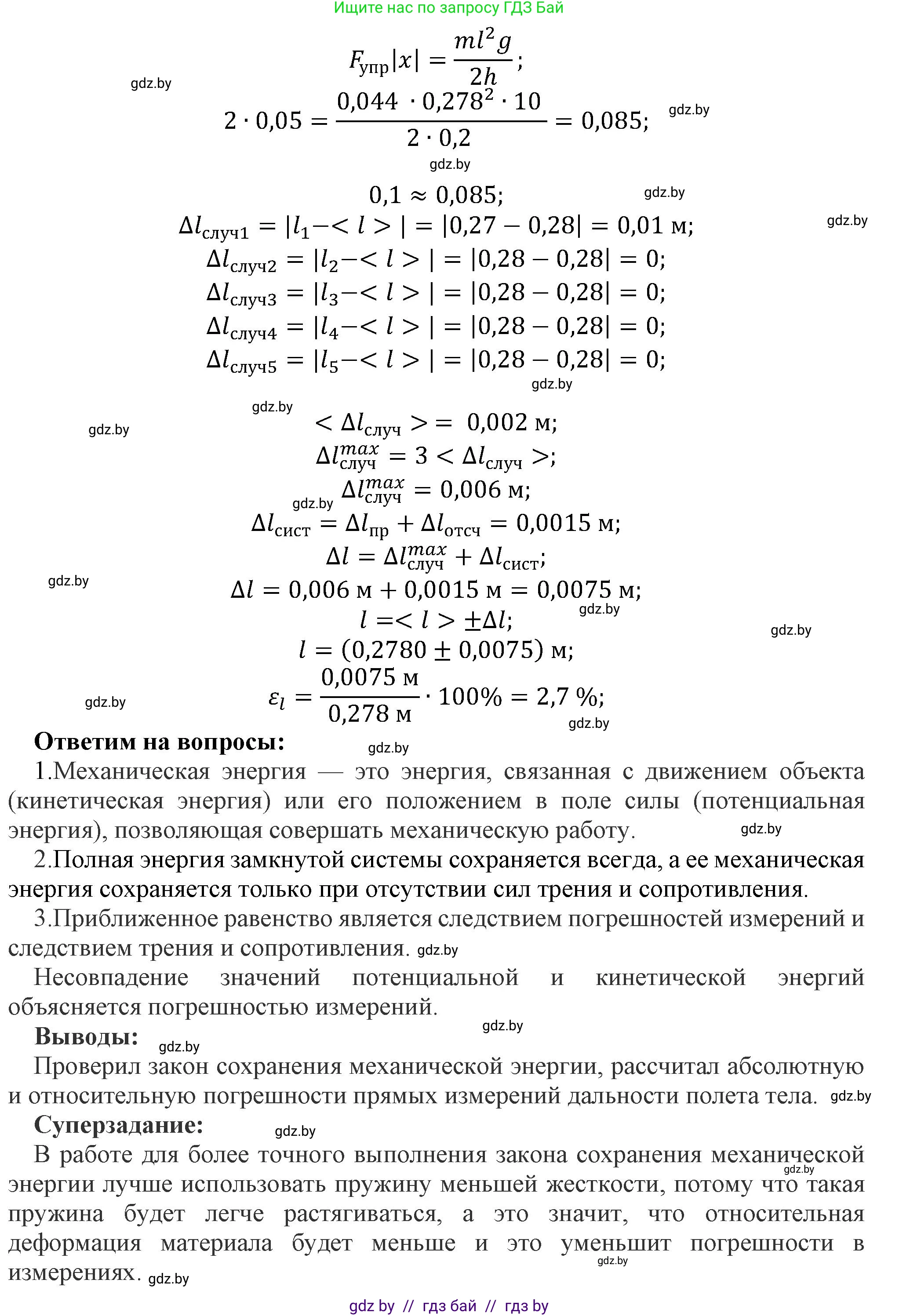
6. Подставьте $⟨m⟩$, $⟨h⟩$, $⟨l⟩$ и $⟨|x|⟩$ в формулу (7) и проверьте выполнение закона сохранения энергии.

Формула (7) имеет вид: $F_{упр}|x| = \frac{ml^2g}{2h}$.

Для проверки выполнения закона сохранения энергии необходимо:

1. Вычислить значение левой части уравнения, используя заданную силу упругости $F_{упр}$ (2.0 Н) и среднее значение деформации пружины $⟨|x|⟩$: $Левая Часть = F_{упр} \cdot ⟨|x|⟩$.

2. Вычислить значение правой части уравнения, используя средние значения массы $⟨m⟩$, дальности полета $⟨l⟩$, высоты $⟨h⟩$ и ускорение свободного падения $g \approx 9.81 \, \text{м/с}^2$: $Правая Часть = \frac{⟨m⟩ ⟨l⟩^2 g}{2⟨h⟩}$.

3. Сравнить полученные значения. Если закон сохранения энергии выполняется (с учетом допустимых погрешностей), то $Левая Часть \approx Правая Часть$.

Без предоставленных данных измерений невозможно выполнить подстановку и проверку.

7. Рассчитайте абсолютную и относительную погрешности прямых измерений одной из величин ($h$, $l$ или $|x|$). Запишите результат в интервальной форме.

Для расчета абсолютной ($\Delta A$) и относительной ($\varepsilon$) погрешностей прямых измерений серии величины $A$ (например, $h$, $l$ или $|x|$), полученных в результате $N$ опытов, используется следующий метод:

1. Найти среднее арифметическое значение $\langle A \rangle$: $\langle A \rangle = \frac{\sum_{i=1}^{N} A_i}{N}$

2. Рассчитать абсолютную погрешность $\Delta A$. В простейшем случае, для небольшой серии измерений, можно использовать половину размаха измерений. В более строгом подходе для оценки случайных погрешностей при многократных измерениях:

а) Вычислить стандартное отклонение отдельного измерения $S_A$: $S_A = \sqrt{\frac{\sum_{i=1}^{N} (A_i - \langle A \rangle)^2}{N - 1}}$

б) Вычислить абсолютную случайную погрешность среднего арифметического значения $\Delta A_{случ}$: $\Delta A_{случ} = t_{0.95} \frac{S_A}{\sqrt{N}}$, где $t_{0.95}$ - коэффициент Стьюдента, зависящий от числа измерений $N$ и доверительной вероятности (например, для $N=5$ и доверительной вероятности 0.95, $t_{0.95} \approx 2.78$; для $N=3$, $t_{0.95} \approx 4.30$).

в) Учесть приборную (систематическую) погрешность $\Delta A_{приб}$. Обычно это половина наименьшего деления шкалы измерительного прибора.

г) Общая абсолютная погрешность $\Delta A$ может быть оценена как $\Delta A = \sqrt{(\Delta A_{случ})^2 + (\Delta A_{приб})^2}$ или, если приборная погрешность значительно меньше случайной, $\Delta A \approx \Delta A_{случ}$. В школьной практике часто просто берут $\Delta A_{случ}$ округленную до одной значащей цифры, а затем среднее значение до того же разряда.

3. Рассчитать относительную погрешность $\varepsilon$: $\varepsilon = \frac{\Delta A}{\langle A \rangle} \cdot 100\%$

4. Записать результат в интервальной форме: $(\langle A \rangle \pm \Delta A)$.

Без предоставленных данных измерений невозможно выполнить расчет.

Ответьте письменно на контрольные вопросы.

1. Какую энергию называют механической?

Механической энергией называют сумму кинетической энергии движения тела и его потенциальной энергии взаимодействия с другими телами или полями (например, гравитационным или полем упругих сил). Механическая энергия характеризует способность тела или системы тел совершать работу.

2. При каких условиях выполняется закон сохранения механической энергии?

Закон сохранения механической энергии выполняется в замкнутой системе, если на тела этой системы действуют только консервативные силы (например, сила тяжести, сила упругости). Работа, совершаемая консервативными силами, не зависит от траектории движения, а зависит только от начального и конечного положений тел. Если же в системе присутствуют неконсервативные силы, такие как силы трения или сопротивления воздуха, то механическая энергия системы не сохраняется, а часть ее переходит в другие виды энергии (например, тепловую).

3. Чем можно объяснить только приближенное равенство потенциальной энергии пружины и кинетической энергии шара?

Приближенное равенство потенциальной энергии пружины и кинетической энергии шара (в предположении их равенства) можно объяснить несколькими факторами:

1. Действие неконсервативных сил: В реальном эксперименте всегда присутствуют силы трения (например, трение шара о лоток, трение в точках крепления нити) и сопротивление воздуха во время движения шара. Эти силы совершают отрицательную работу, рассеивая часть механической энергии в тепловую или другие виды энергии, из-за чего конечная кинетическая энергия шара оказывается меньше первоначальной потенциальной энергии пружины.

2. Погрешности измерений: Любые измерения (массы, длины, высоты, деформации) имеют свою погрешность, что приводит к неточностям в расчетах энергии.

3. Неидеальность условий: Например, пружина сама имеет массу, и часть энергии может быть передана ее собственным колебаниям. Также могут быть неточности в горизонтальном положении лотка или натяжении нити.

4. Упрощение модели: В расчетных формулах не учитываются все нюансы реального физического процесса.

Суперзадание.

Какую пружину (с большей или меньшей жесткостью) лучше использовать в работе для более точного выполнения закона сохранения механической энергии? Почему?

Для более точного выполнения закона сохранения механической энергии (то есть для минимизации потерь энергии) лучше использовать пружину с большей жесткостью.

Объяснение:

При использовании пружины с большей жесткостью, для накопления одной и той же потенциальной энергии (или для создания одной и той же силы $F_{упр}$) требуется значительно меньшая деформация $|x|$. Это означает, что шар будет разгоняться на меньшем расстоянии.

Потери энергии, связанные с неконсервативными силами (такими как трение и сопротивление воздуха), пропорциональны расстоянию, на котором эти силы действуют. Чем меньше расстояние, тем меньше работа неконсервативных сил, и, следовательно, меньше потери механической энергии. Если шар разгоняется на меньшем участке пути, влияние трения и сопротивления воздуха будет менее значительным, что приведет к более точному соблюдению закона сохранения механической энергии в рамках данного эксперимента.

Кроме того, при меньших деформациях пружины, колебания самой пружины и ее массы могут быть менее значимыми, что также способствует уменьшению неучтенных потерь энергии. Однако, следует учитывать, что слишком малая деформация может увеличить относительную погрешность измерения самой деформации $|x|$, поэтому должен быть разумный компромисс. Но в целом, для минимизации потерь, более жесткая пружина предпочтительнее.

Помогло решение? Оставьте отзыв в комментариях ниже.

Присоединяйтесь к Телеграм-группе @gdz_by_belarus

Присоединиться

Мы подготовили для вас ответ c подробным объяснением домашего задания по физике за 9 класс, для упражнения Лабораторная работа 12 расположенного на странице 71 к тетради для лабораторных работ 2019 года издания для учащихся школ и гимназий.

Теперь на нашем сайте ГДЗ.ТОП вы всегда легко и бесплатно найдёте условие с правильным ответом на вопрос «Как решить ДЗ» и «Как сделать» задание по физике к упражнению Лабораторная работа 12 (с. 71), авторов: Исаченкова (Лариса Артёмовна), Захаревич (Екатерина Васильевна), Сокольский (Анатолий Алексеевич), учебного пособия издательства Аверсэв.