Номер 8, страница 177 - гдз по физике 9 класс учебник Исаченкова, Сокольский

Физика, 9 класс Учебник, авторы: Исаченкова Лариса Артёмовна, Сокольский Анатолий Алексеевич, Захаревич Екатерина Васильевна, издательство Народная асвета, Минск, 2019

Авторы: Исаченкова Л. А., Сокольский А. А., Захаревич Е. В.

Тип: Учебник

Издательство: Народная асвета

Год издания: 2019 - 2025

Цвет обложки: синий

ISBN: 978-985-03-3082-6

Допущено Министерством образования Республики Беларусь

Популярные ГДЗ в 9 классе

Глава 4. Законы сохранения. Параграф 36. Закон сохранения энергии. Упражнение 29 - номер 8, страница 177.

№8 (с. 177)
Условие. №8 (с. 177)
скриншот условия
Физика, 9 класс Учебник, авторы: Исаченкова Лариса Артёмовна, Сокольский Анатолий Алексеевич, Захаревич Екатерина Васильевна, издательство Народная асвета, Минск, 2019, страница 177, номер 8, Условие Физика, 9 класс Учебник, авторы: Исаченкова Лариса Артёмовна, Сокольский Анатолий Алексеевич, Захаревич Екатерина Васильевна, издательство Народная асвета, Минск, 2019, страница 177, номер 8, Условие (продолжение 2)

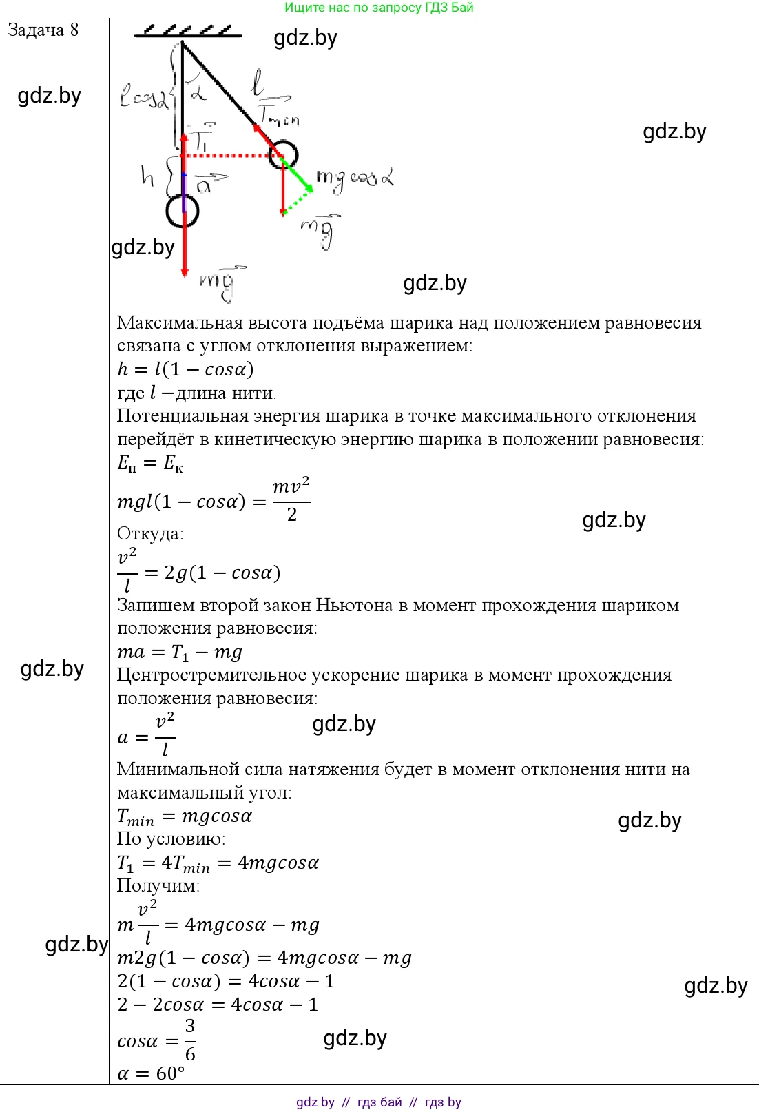
8. На легкой нерастяжимой нити подвешен железный шарик. Нить с шариком отклоняют от вертикали на некоторый угол $\alpha$ (рис. 264) и отпускают. Определите угол $\alpha$, если при прохождении шариком положения равновесия сила натяжения нити будет в $k = 4$ раза больше минимальной. Сопротивлением движению шарика пренебречь.

Рис. 264

Решение 1. №8 (с. 177)
Физика, 9 класс Учебник, авторы: Исаченкова Лариса Артёмовна, Сокольский Анатолий Алексеевич, Захаревич Екатерина Васильевна, издательство Народная асвета, Минск, 2019, страница 177, номер 8, Решение 1
Решение 2. №8 (с. 177)

Дано:

$k = \frac{T_{max}}{T_{min}} = 4$

Найти:

$\alpha$

Решение:

Рассмотрим силы, действующие на шарик в двух крайних положениях его движения: в точке максимального отклонения на угол $\alpha$ и в положении равновесия (нижняя точка траектории). Пусть масса шарика равна $m$, а длина нити — $l$.

1. Минимальная сила натяжения нити ($T_{min}$). Она возникает в точке максимального отклонения, где скорость шарика на мгновение становится равной нулю ($v=0$). Запишем второй закон Ньютона для этой точки в проекции на ось, направленную вдоль нити к точке подвеса:

$T_{min} - mg\cos\alpha = m \frac{v^2}{l} = 0$

Отсюда получаем выражение для минимальной силы натяжения:

$T_{min} = mg\cos\alpha$

2. Максимальная сила натяжения нити ($T_{max}$). Она возникает при прохождении шариком положения равновесия, где его скорость максимальна. Второй закон Ньютона для этой точки в проекции на вертикальную ось, направленную вверх:

$T_{max} - mg = m \frac{v_{max}^2}{l}$

где $v_{max}$ — скорость шарика в нижней точке. Отсюда:

$T_{max} = mg + m \frac{v_{max}^2}{l}$

3. Закон сохранения энергии. Чтобы найти скорость $v_{max}$, применим закон сохранения механической энергии. Примем за нулевой уровень потенциальной энергии положение равновесия. В точке максимального отклонения шарик поднят на высоту $h = l - l\cos\alpha = l(1-\cos\alpha)$. В этой точке его кинетическая энергия равна нулю, а потенциальная — $mgh$. В положении равновесия потенциальная энергия равна нулю, а кинетическая — $\frac{mv_{max}^2}{2}$.

$mgh = \frac{mv_{max}^2}{2}$

$mgl(1-\cos\alpha) = \frac{mv_{max}^2}{2}$

Отсюда выразим $mv_{max}^2 = 2mgl(1-\cos\alpha)$. Подставим это в выражение для $T_{max}$:

$T_{max} = mg + \frac{2mgl(1-\cos\alpha)}{l} = mg + 2mg(1-\cos\alpha) = mg(1 + 2 - 2\cos\alpha) = mg(3-2\cos\alpha)$

4. Определение угла $\alpha$. По условию задачи $T_{max} = k \cdot T_{min}$, где $k=4$. Подставим полученные выражения для $T_{max}$ и $T_{min}$:

$mg(3-2\cos\alpha) = k \cdot (mg\cos\alpha)$

Сократим на $mg$ и подставим $k=4$:

$3 - 2\cos\alpha = 4\cos\alpha$

$3 = 6\cos\alpha$

$\cos\alpha = \frac{3}{6} = \frac{1}{2}$

Из этого соотношения находим угол $\alpha$:

$\alpha = \arccos\left(\frac{1}{2}\right) = 60^\circ$

Ответ: $\alpha = 60^\circ$.

Помогло решение? Оставьте отзыв в комментариях ниже.

Присоединяйтесь к Телеграм-группе @gdz_by_belarus

Присоединиться

Мы подготовили для вас ответ c подробным объяснением домашего задания по физике за 9 класс, для упражнения номер 8 расположенного на странице 177 к учебнику 2019 года издания для учащихся школ и гимназий.

Теперь на нашем сайте ГДЗ.ТОП вы всегда легко и бесплатно найдёте условие с правильным ответом на вопрос «Как решить ДЗ» и «Как сделать» задание по физике к упражнению №8 (с. 177), авторов: Исаченкова (Лариса Артёмовна), Сокольский (Анатолий Алексеевич), Захаревич (Екатерина Васильевна), учебного пособия издательства Народная асвета.