Номер 8, страница 59 - гдз по физике 9 класс учебник Исаченкова, Сокольский

Физика, 9 класс Учебник, авторы: Исаченкова Лариса Артёмовна, Сокольский Анатолий Алексеевич, Захаревич Екатерина Васильевна, издательство Народная асвета, Минск, 2019

Авторы: Исаченкова Л. А., Сокольский А. А., Захаревич Е. В.

Тип: Учебник

Издательство: Народная асвета

Год издания: 2019 - 2025

Цвет обложки: синий

ISBN: 978-985-03-3082-6

Допущено Министерством образования Республики Беларусь

Популярные ГДЗ в 9 классе

Глава 1. Основы кинематики. Параграф 13. Криволинейное движение. Линейная и угловая скорости. Упражнение 9 - номер 8, страница 59.

№8 (с. 59)
Условие. №8 (с. 59)
скриншот условия
Физика, 9 класс Учебник, авторы: Исаченкова Лариса Артёмовна, Сокольский Анатолий Алексеевич, Захаревич Екатерина Васильевна, издательство Народная асвета, Минск, 2019, страница 59, номер 8, Условие

8. Определите периоды, частоты и угловые скорости вращения часовой, минутной и секундной стрелок часов.

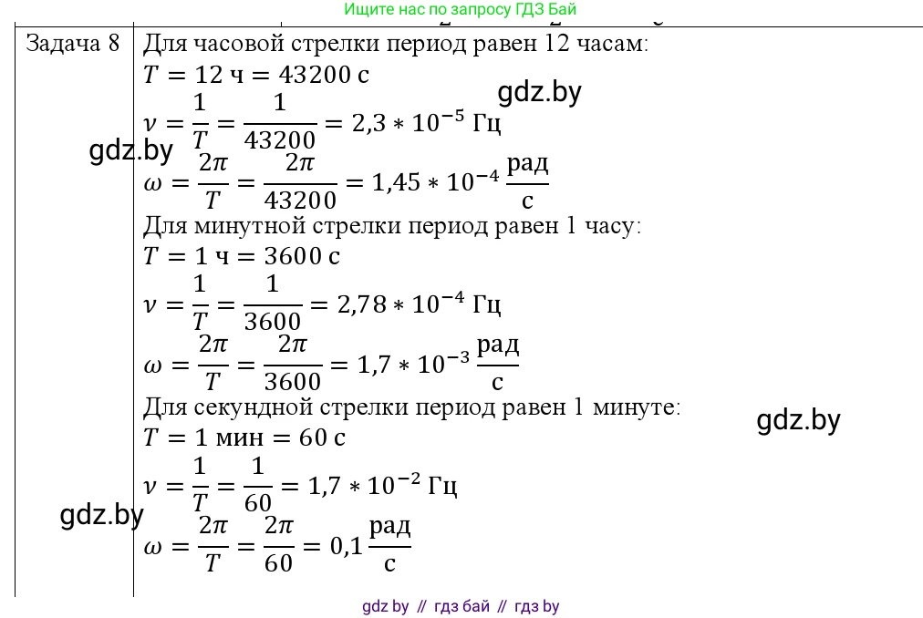
Решение 1. №8 (с. 59)
Физика, 9 класс Учебник, авторы: Исаченкова Лариса Артёмовна, Сокольский Анатолий Алексеевич, Захаревич Екатерина Васильевна, издательство Народная асвета, Минск, 2019, страница 59, номер 8, Решение 1
Решение 2. №8 (с. 59)

Дано:

Период вращения часовой стрелки: $T_{ч} = 12 \text{ часов}$

Период вращения минутной стрелки: $T_{м} = 60 \text{ минут}$

Период вращения секундной стрелки: $T_{с} = 60 \text{ секунд}$

Перевод в систему СИ:

$T_{ч} = 12 \cdot 3600 \text{ с} = 43200 \text{ с}$

$T_{м} = 60 \cdot 60 \text{ с} = 3600 \text{ с}$

$T_{с} = 60 \text{ с}$

Найти:

Периоды ($T_{ч}, T_{м}, T_{с}$), частоты ($ν_{ч}, ν_{м}, ν_{с}$) и угловые скорости ($ω_{ч}, ω_{м}, ω_{с}$) для каждой стрелки.

Решение:

Для решения задачи воспользуемся основными формулами кинематики вращательного движения, связывающими период, частоту и угловую скорость:

Частота вращения $ν$ связана с периодом $T$ соотношением: $ν = \frac{1}{T}$.

Угловая скорость $ω$ связана с периодом $T$ соотношением: $ω = \frac{2\pi}{T}$.

Рассчитаем искомые величины для каждой стрелки, используя их периоды, выраженные в системе СИ.

Часовая стрелка

Период часовой стрелки в СИ уже определен: $T_{ч} = 43200 \text{ с}$.

Частота вращения:

$ν_{ч} = \frac{1}{T_{ч}} = \frac{1}{43200} \text{ Гц}$.

Угловая скорость вращения:

$ω_{ч} = \frac{2\pi}{T_{ч}} = \frac{2\pi}{43200} = \frac{\pi}{21600} \text{ рад/с}$.

Ответ: $T_{ч} = 43200 \text{ с}$; $ν_{ч} = \frac{1}{43200} \text{ Гц}$; $ω_{ч} = \frac{\pi}{21600} \text{ рад/с}$.

Минутная стрелка

Период минутной стрелки в СИ: $T_{м} = 3600 \text{ с}$.

Частота вращения:

$ν_{м} = \frac{1}{T_{м}} = \frac{1}{3600} \text{ Гц}$.

Угловая скорость вращения:

$ω_{м} = \frac{2\pi}{T_{м}} = \frac{2\pi}{3600} = \frac{\pi}{1800} \text{ рад/с}$.

Ответ: $T_{м} = 3600 \text{ с}$; $ν_{м} = \frac{1}{3600} \text{ Гц}$; $ω_{м} = \frac{\pi}{1800} \text{ рад/с}$.

Секундная стрелка

Период секундной стрелки в СИ: $T_{с} = 60 \text{ с}$.

Частота вращения:

$ν_{с} = \frac{1}{T_{с}} = \frac{1}{60} \text{ Гц}$.

Угловая скорость вращения:

$ω_{с} = \frac{2\pi}{T_{с}} = \frac{2\pi}{60} = \frac{\pi}{30} \text{ рад/с}$.

Ответ: $T_{с} = 60 \text{ с}$; $ν_{с} = \frac{1}{60} \text{ Гц}$; $ω_{с} = \frac{\pi}{30} \text{ рад/с}$.

Помогло решение? Оставьте отзыв в комментариях ниже.

Присоединяйтесь к Телеграм-группе @gdz_by_belarus

Присоединиться

Мы подготовили для вас ответ c подробным объяснением домашего задания по физике за 9 класс, для упражнения номер 8 расположенного на странице 59 к учебнику 2019 года издания для учащихся школ и гимназий.

Теперь на нашем сайте ГДЗ.ТОП вы всегда легко и бесплатно найдёте условие с правильным ответом на вопрос «Как решить ДЗ» и «Как сделать» задание по физике к упражнению №8 (с. 59), авторов: Исаченкова (Лариса Артёмовна), Сокольский (Анатолий Алексеевич), Захаревич (Екатерина Васильевна), учебного пособия издательства Народная асвета.