Номер 618, страница 114 - гдз по химии 9 класс сборник задач Хвалюк, Резяпкин

Химия, 9 класс Сборник задач, авторы: Хвалюк Виктор Николаевич, Резяпкин Виктор Ильич, издательство Адукацыя i выхаванне, Минск, 2020, салатового цвета

Авторы: Хвалюк В. Н., Резяпкин В. И.

Тип: Сборник задач

Издательство: Адукацыя i выхаванне

Год издания: 2020 - 2025

Цвет обложки: салатовый, голубой с колбами

ISBN: 978-985-599-248-7

Допущено Министерством образования Республики Беларусь

Популярные ГДЗ в 9 классе

Глава 3. Неметаллы. Параграф 39. Понятие о выходе продукта химической реакции - номер 618, страница 114.

№618 (с. 114)
Условие. №618 (с. 114)
скриншот условия
Химия, 9 класс Сборник задач, авторы: Хвалюк Виктор Николаевич, Резяпкин Виктор Ильич, издательство Адукацыя i выхаванне, Минск, 2020, салатового цвета, страница 114, номер 618, Условие

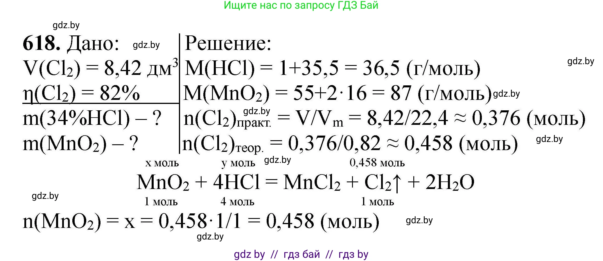
618. Соляная кислота с массовой долей HCl $34,0 \, \%$ и оксид марганца(IV) какими массами требуются для получения хлора объёмом (н. у.) $8,42 \text{ дм}^3$, если его выход составляет $82,0 \, \%$ ?

Решение. №618 (с. 114)
Химия, 9 класс Сборник задач, авторы: Хвалюк Виктор Николаевич, Резяпкин Виктор Ильич, издательство Адукацыя i выхаванне, Минск, 2020, салатового цвета, страница 114, номер 618, Решение Химия, 9 класс Сборник задач, авторы: Хвалюк Виктор Николаевич, Резяпкин Виктор Ильич, издательство Адукацыя i выхаванне, Минск, 2020, салатового цвета, страница 114, номер 618, Решение (продолжение 2)
Решение 2. №618 (с. 114)

Дано:

$w(\text{HCl}) = 34,0 \% = 0,34$

$V_{практ.}(\text{Cl}_2) = 8,42 \text{ дм}^3$

$\eta(\text{Cl}_2) = 82,0 \% = 0,82$

Условия: нормальные (н. у.)

Перевод в СИ:

$V_{практ.}(\text{Cl}_2) = 8,42 \text{ дм}^3 = 8,42 \cdot 10^{-3} \text{ м}^3$

Найти:

$m(\text{MnO}_2) - ?$

$m_{р-ра}(\text{HCl}) - ?$

Решение:

1. Запишем уравнение химической реакции взаимодействия оксида марганца(IV) с соляной кислотой:

$\text{MnO}_2 + 4\text{HCl} \rightarrow \text{MnCl}_2 + \text{Cl}_2\uparrow + 2\text{H}_2\text{O}$

2. Данный в условии объем хлора является практическим выходом. Для расчетов по уравнению реакции необходимо найти теоретический объем хлора ($V_{теор.}(\text{Cl}_2)$), который получился бы при 100% выходе.

Формула для расчета выхода продукта:

$\eta = \frac{V_{практ.}}{V_{теор.}}$

Отсюда выразим и рассчитаем теоретический объем хлора:

$V_{теор.}(\text{Cl}_2) = \frac{V_{практ.}(\text{Cl}_2)}{\eta} = \frac{8,42 \text{ дм}^3}{0,82} \approx 10,268 \text{ дм}^3$

3. Вычислим количество вещества (в молях) хлора, соответствующее теоретическому объему. При нормальных условиях молярный объем газа ($V_m$) составляет 22,4 дм³/моль.

$n(\text{Cl}_2) = \frac{V_{теор.}(\text{Cl}_2)}{V_m} = \frac{10,268 \text{ дм}^3}{22,4 \text{ дм}^3/\text{моль}} \approx 0,4584 \text{ моль}$

4. Используя стехиометрические коэффициенты из уравнения реакции, найдем количества веществ реагентов — оксида марганца(IV) и хлороводорода.

Из уравнения следует, что $n(\text{MnO}_2) : n(\text{HCl}) : n(\text{Cl}_2) = 1 : 4 : 1$.

Количество вещества оксида марганца(IV):

$n(\text{MnO}_2) = n(\text{Cl}_2) = 0,4584 \text{ моль}$

Количество вещества хлороводорода:

$n(\text{HCl}) = 4 \cdot n(\text{Cl}_2) = 4 \cdot 0,4584 \text{ моль} = 1,8336 \text{ моль}$

5. Рассчитаем массы реагентов. Для этого определим их молярные массы.

$M(\text{MnO}_2) = 54,94 + 2 \cdot 16,00 = 86,94 \text{ г/моль}$

$M(\text{HCl}) = 1,01 + 35,45 = 36,46 \text{ г/моль}$

Масса оксида марганца(IV):

$m(\text{MnO}_2) = n(\text{MnO}_2) \cdot M(\text{MnO}_2) = 0,4584 \text{ моль} \cdot 86,94 \text{ г/моль} \approx 39,85 \text{ г}$

Масса чистого хлороводорода:

$m(\text{HCl}) = n(\text{HCl}) \cdot M(\text{HCl}) = 1,8336 \text{ моль} \cdot 36,46 \text{ г/моль} \approx 66,85 \text{ г}$

6. Найдем массу 34,0% раствора соляной кислоты, которая содержит 66,85 г HCl. Массовая доля ($w$) связана с массой вещества и массой раствора соотношением $w = \frac{m(\text{вещества})}{m(\text{раствора})}$.

$m_{р-ра}(\text{HCl}) = \frac{m(\text{HCl})}{w(\text{HCl})} = \frac{66,85 \text{ г}}{0,34} \approx 196,6 \text{ г}$

Округлив полученные значения до трех значащих цифр (в соответствии с данными задачи), получим:

$m(\text{MnO}_2) \approx 39,9 \text{ г}$

$m_{р-ра}(\text{HCl}) \approx 197 \text{ г}$

Ответ: для получения 8,42 дм³ хлора потребуется 39,9 г оксида марганца(IV) и 197 г 34,0%-го раствора соляной кислоты.

Помогло решение? Оставьте отзыв в комментариях ниже.

Присоединяйтесь к Телеграм-группе @gdz_by_belarus

Присоединиться

Мы подготовили для вас ответ c подробным объяснением домашего задания по химии за 9 класс, для упражнения номер 618 расположенного на странице 114 к сборнику задач 2020 года издания для учащихся школ и гимназий.

Теперь на нашем сайте ГДЗ.ТОП вы всегда легко и бесплатно найдёте условие с правильным ответом на вопрос «Как решить ДЗ» и «Как сделать» задание по химии к упражнению №618 (с. 114), авторов: Хвалюк (Виктор Николаевич), Резяпкин (Виктор Ильич), учебного пособия издательства Адукацыя i выхаванне.