Готовимся к олимпиадам, страница 109 - гдз по химии 9 класс учебник Шиманович, Василевская

Химия, 9 класс Учебник, авторы: Шиманович Игорь Евгеньевич, Василевская Елена Ивановна, Красицкий Василий Анатольевич, Сечко Ольга Ивановна, Сечко Ольга Ивановна, издательство Адукацыя i выхаванне, Минск, 2025, зелёного цвета

Авторы: Шиманович И. Е., Василевская Е. И., Красицкий В. А., Сечко О. И., Сечко О. И.

Тип: Учебник

Издательство: Адукацыя i выхаванне

Год издания: 2025

Цвет обложки: зелёный, оранжевый с колбой

ISBN: 978-985-34-0189-9 (2025)

Допущено Министерством образования Республики Беларусь

Популярные ГДЗ в 9 классе

Глава 3. Неметаллы. Параграф 19. Кислород в природе. Получение и применение кислорода - страница 109.

Готовимся к олимпиадам (с. 109)
Условие 2025. Готовимся к олимпиадам (с. 109)
Химия, 9 класс Учебник, авторы: Шиманович Игорь Евгеньевич, Василевская Елена Ивановна, Красицкий Василий Анатольевич, Сечко Ольга Ивановна, Сечко Ольга Ивановна, издательство Адукацыя i выхаванне, Минск, 2025, зелёного цвета, страница 109, Условие 2025
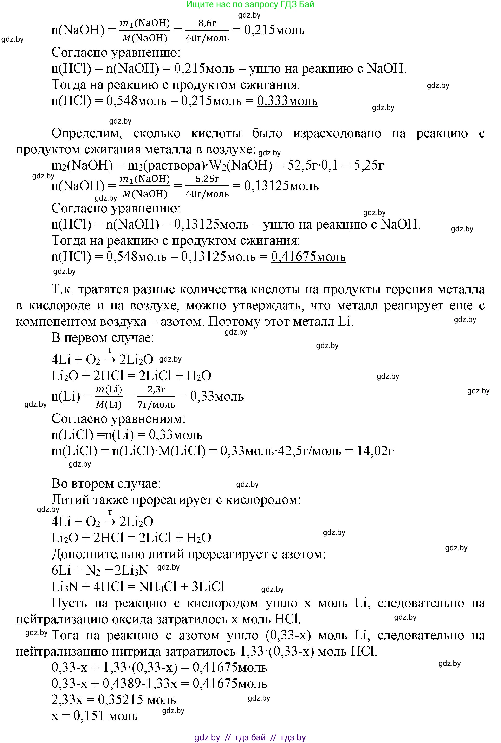
Решение. Готовимся к олимпиадам (с. 109)
Химия, 9 класс Учебник, авторы: Шиманович Игорь Евгеньевич, Василевская Елена Ивановна, Красицкий Василий Анатольевич, Сечко Ольга Ивановна, Сечко Ольга Ивановна, издательство Адукацыя i выхаванне, Минск, 2025, зелёного цвета, страница 109, Решение Химия, 9 класс Учебник, авторы: Шиманович Игорь Евгеньевич, Василевская Елена Ивановна, Красицкий Василий Анатольевич, Сечко Ольга Ивановна, Сечко Ольга Ивановна, издательство Адукацыя i выхаванне, Минск, 2025, зелёного цвета, страница 109, Решение (продолжение 2)

Помогло решение? Оставьте отзыв в комментариях ниже.

Присоединяйтесь к Телеграм-группе @gdz_by_belarus

Присоединиться

Мы подготовили для вас ответ c подробным объяснением домашего задания по химии за 9 класс, для упражнения Готовимся к олимпиадам расположенного на странице 109 к учебнику 2025 года издания для учащихся школ и гимназий.

Теперь на нашем сайте ГДЗ.ТОП вы всегда легко и бесплатно найдёте условие с правильным ответом на вопрос «Как решить ДЗ» и «Как сделать» задание по химии к упражнению Готовимся к олимпиадам (с. 109), авторов: Шиманович (Игорь Евгеньевич), Василевская (Елена Ивановна), Красицкий (Василий Анатольевич), Сечко (Ольга Ивановна), Сечко (Ольга Ивановна), учебного пособия издательства Адукацыя i выхаванне.