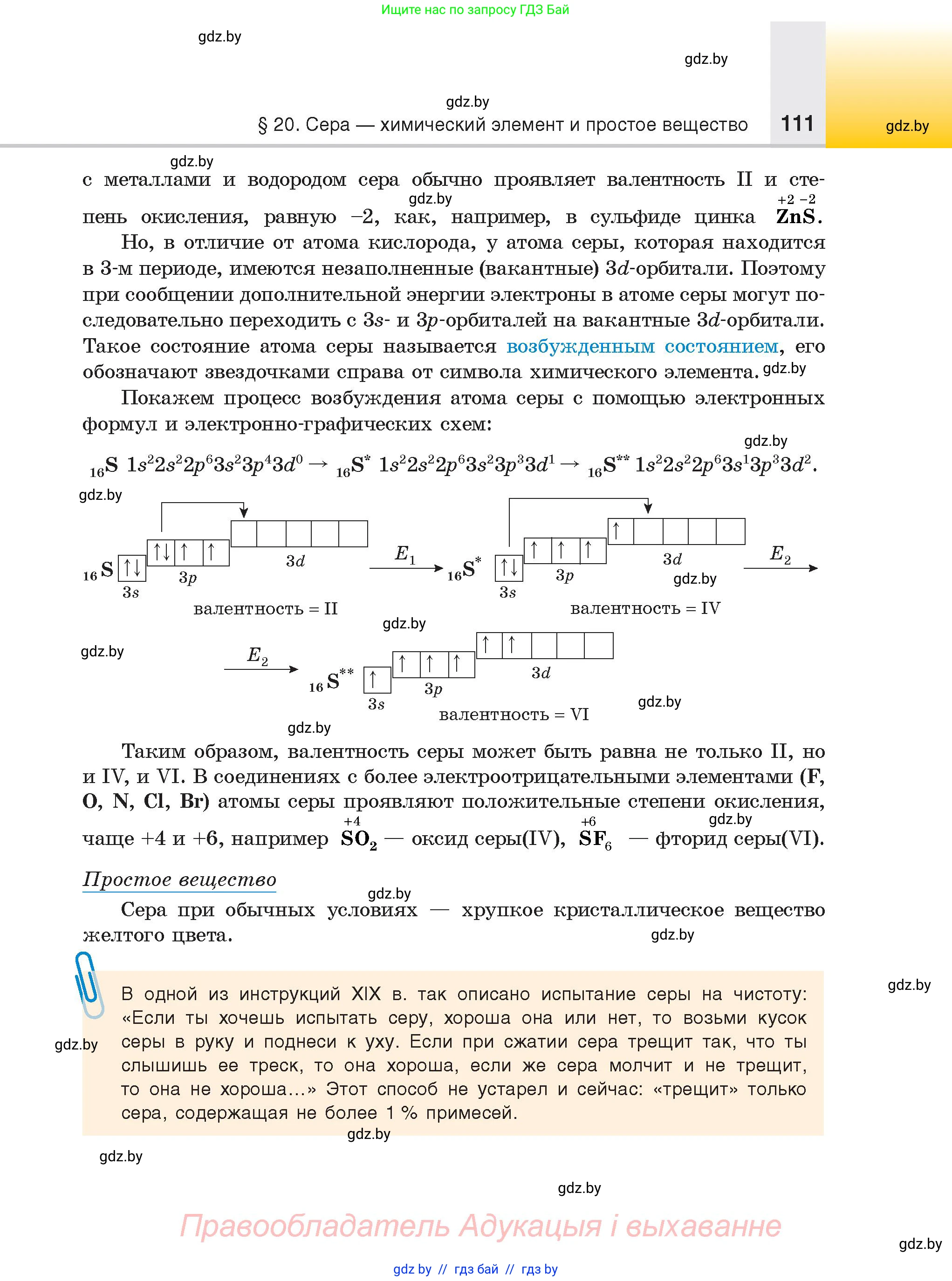
Страница 111 - гдз по химии 9 класс учебник Шиманович, Василевская

Химия, 9 класс Учебник, авторы: Шиманович Игорь Евгеньевич, Василевская Елена Ивановна, Красицкий Василий Анатольевич, Сечко Ольга Ивановна, Сечко Ольга Ивановна, издательство Адукацыя i выхаванне, Минск, 2025, зелёного цвета

Авторы: Шиманович И. Е., Василевская Е. И., Красицкий В. А., Сечко О. И., Сечко О. И.

Тип: Учебник

Издательство: Адукацыя i выхаванне

Год издания: 2025

Цвет обложки: зелёный, оранжевый с колбой

ISBN: 978-985-34-0189-9 (2025)

Допущено Министерством образования Республики Беларусь

Популярные ГДЗ в 9 классе

Cтраница 111

Химия, 9 класс Учебник, авторы: Шиманович Игорь Евгеньевич, Василевская Елена Ивановна, Красицкий Василий Анатольевич, Сечко Ольга Ивановна, Сечко Ольга Ивановна, издательство Адукацыя i выхаванне, Минск, 2025, зелёного цвета, страница 111
Ваш номер не отображается здесь?
Такое бывает: задание могло начаться на предыдущей или следующей странице.

Помогло решение? Оставьте отзыв в комментариях ниже.

Присоединяйтесь к Телеграм-группе @gdz_by_belarus

Присоединиться