Номер 862, страница 152 - гдз по химии 9 класс сборник задач Хвалюк, Резяпкин

Химия, 9 класс Сборник задач, авторы: Хвалюк Виктор Николаевич, Резяпкин Виктор Ильич, издательство Адукацыя i выхаванне, Минск, 2020, салатового цвета

Авторы: Хвалюк В. Н., Резяпкин В. И.

Тип: Сборник задач

Издательство: Адукацыя i выхаванне

Год издания: 2020 - 2025

Цвет обложки: салатовый, голубой с колбами

ISBN: 978-985-599-248-7

Допущено Министерством образования Республики Беларусь

Популярные ГДЗ в 9 классе

Готовимся к олимпиадам - номер 862, страница 152.

№862 (с. 152)
Условие. №862 (с. 152)
скриншот условия
Химия, 9 класс Сборник задач, авторы: Хвалюк Виктор Николаевич, Резяпкин Виктор Ильич, издательство Адукацыя i выхаванне, Минск, 2020, салатового цвета, страница 152, номер 862, Условие Химия, 9 класс Сборник задач, авторы: Хвалюк Виктор Николаевич, Резяпкин Виктор Ильич, издательство Адукацыя i выхаванне, Минск, 2020, салатового цвета, страница 152, номер 862, Условие (продолжение 2)

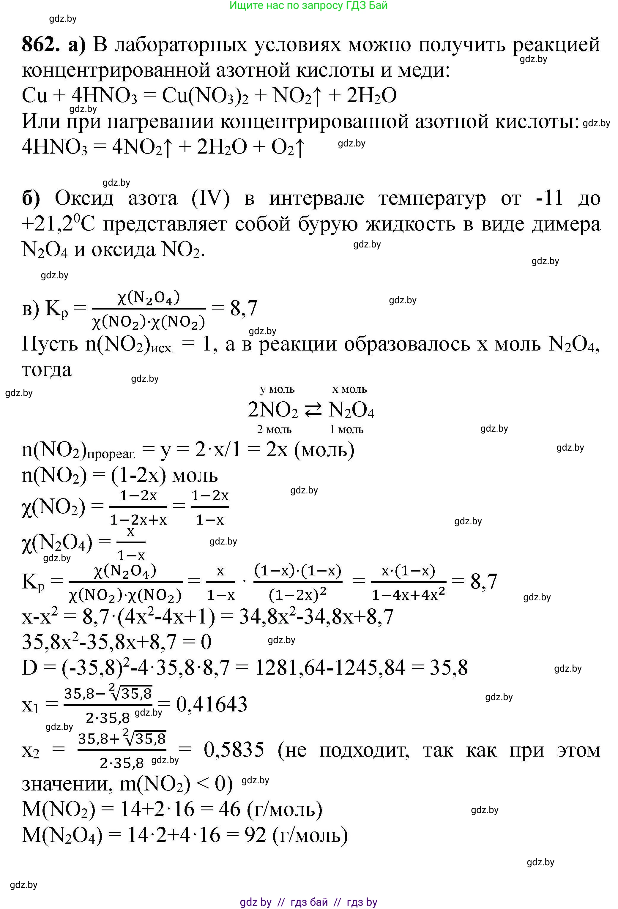
862. Существуют два оксида, в которых атом азота находится в степени окисления $+4$, $NO_2$ и его димер $N_2O_4$. Первый из них в чистом виде существует только выше $140 \text{ °C}$ и представляет собой бурую жидкость, кипящую при $21,2 \text{ °C}$. Второй в чистом виде существует только при низких температурах и представляет собой бесцветные кристаллы с температурой плавления $-11 \text{ °C}$.

а) Как можно получить $NO_2$ в лабораторных условиях? Приведите уравнения двух реакций, используемых для его практического получения.

б) Что собой представляет оксид азота(IV) в конденсированном состоянии в интервале температур от $-11$ до $+21,2 \text{ °C}$? Поясните ответ.

в) Рассчитайте массовую долю $NO_2$ в газовой смеси при $25 \text{ °C}$, если константа равновесия процесса димеризации при этой температуре, выраженная через мольные доли компонентов, равна 8,70.

г) Какой знак имеет тепловой эффект процесса димеризации $NO_2$? Поясните ответ.

д) Какое строение имеет $N_2O_4$ в газообразном и твёрдом состояниях? Кратко поясните ответ.

Решение. №862 (с. 152)
Химия, 9 класс Сборник задач, авторы: Хвалюк Виктор Николаевич, Резяпкин Виктор Ильич, издательство Адукацыя i выхаванне, Минск, 2020, салатового цвета, страница 152, номер 862, Решение Химия, 9 класс Сборник задач, авторы: Хвалюк Виктор Николаевич, Резяпкин Виктор Ильич, издательство Адукацыя i выхаванне, Минск, 2020, салатового цвета, страница 152, номер 862, Решение (продолжение 2)
Решение 2. №862 (с. 152)

а) Как можно получить NO₂ в лабораторных условиях? Приведите уравнения двух реакций, используемых для его практического получения.

Оксид азота(IV) (NO2) в лаборатории можно получить несколькими способами. Два наиболее распространенных из них:

1. Взаимодействие меди с концентрированной азотной кислотой. При этой реакции выделяется бурый газ NO2.

$\text{Cu} + 4\text{HNO}_3(\text{конц.}) \rightarrow \text{Cu}(\text{NO}_3)_2 + 2\text{NO}_2\uparrow + 2\text{H}_2\text{O}$

2. Термическое разложение нитрата свинца(II). При нагревании твердый нитрат свинца(II) разлагается с образованием оксида свинца(II), кислорода и оксида азота(IV).

$2\text{Pb}(\text{NO}_3)_2(\text{тв.}) \xrightarrow{t} 2\text{PbO}(\text{тв.}) + 4\text{NO}_2(\text{г}) + \text{O}_2(\text{г})$

Ответ: Два способа получения NO2 в лаборатории — это реакция меди с концентрированной азотной кислотой ($\text{Cu} + 4\text{HNO}_3 \rightarrow \text{Cu}(\text{NO}_3)_2 + 2\text{NO}_2 + 2\text{H}_2\text{O}$) и термическое разложение нитрата свинца(II) ($2\text{Pb}(\text{NO}_3)_2 \rightarrow 2\text{PbO} + 4\text{NO}_2 + \text{O}_2$).

б) Что собой представляет оксид азота(IV) в конденсированном состоянии в интервале температур от –11 до +21,2 °C? Поясните ответ.

В конденсированном состоянии оксид азота(IV) представляет собой равновесную смесь двух веществ: диоксида азота (NO2) и его димера, тетраоксида диазота (N2O4). Между ними устанавливается равновесие:

$2\text{NO}_2 \rightleftharpoons \text{N}_2\text{O}_4$

Согласно условию, температура плавления N2O4 составляет –11 °C, а температура кипения жидкости — +21,2 °C. Следовательно, в указанном интервале температур (от –11 до +21,2 °C) оксид азота(IV) находится в жидком состоянии.

Эта жидкость является смесью бурого NO2 и бесцветного N2O4. При повышении температуры равновесие сдвигается влево, в сторону образования NO2, поэтому цвет жидкости меняется от светло-желтого (сразу после плавления, когда преобладает N2O4) до красно-бурого (при температуре, близкой к кипению, когда концентрация NO2 возрастает).

Ответ: В интервале температур от –11 до +21,2 °C оксид азота(IV) представляет собой жидкость, являющуюся равновесной смесью диоксида азота NO2 и тетраоксида диазота N2O4. Цвет жидкости меняется от светло-желтого до красно-бурого по мере повышения температуры.

в) Рассчитайте массовую долю NO₂ в газовой смеси при 25 °C, если константа равновесия процесса димеризации при этой температуре, выраженная через мольные доли компонентов, равна 8,70.

Дано

$T = 25 \text{ °C}$

$K_\chi = 8,70$

$T = 25 + 273,15 = 298,15 \text{ К}$

Найти:

$\omega(\text{NO}_2)$ — ?

Решение

Процесс димеризации описывается уравнением равновесия:

$2\text{NO}_2(\text{г}) \rightleftharpoons \text{N}_2\text{O}_4(\text{г})$

Константа равновесия, выраженная через мольные доли ($\chi$), имеет вид:

$K_\chi = \frac{\chi(\text{N}_2\text{O}_4)}{(\chi(\text{NO}_2))^2} = 8,70$

Сумма мольных долей компонентов в смеси равна 1:

$\chi(\text{NO}_2) + \chi(\text{N}_2\text{O}_4) = 1$

Обозначим мольную долю NO2 как $x$, то есть $\chi(\text{NO}_2) = x$. Тогда мольная доля N2O4 будет $\chi(\text{N}_2\text{O}_4) = 1 - x$.

Подставим эти выражения в уравнение для константы равновесия:

$\frac{1 - x}{x^2} = 8,70$

Получаем квадратное уравнение:

$8,70x^2 + x - 1 = 0$

Решим это уравнение относительно $x$. Дискриминант $D = b^2 - 4ac = 1^2 - 4 \cdot 8,70 \cdot (-1) = 1 + 34,8 = 35,8$.

Корень из дискриминанта: $\sqrt{D} = \sqrt{35,8} \approx 5,983$.

$x = \frac{-b \pm \sqrt{D}}{2a} = \frac{-1 \pm 5,983}{2 \cdot 8,70} = \frac{-1 \pm 5,983}{17,4}$

Так как мольная доля не может быть отрицательной, выбираем корень со знаком "плюс":

$x = \frac{-1 + 5,983}{17,4} = \frac{4,983}{17,4} \approx 0,2864$

Таким образом, мольные доли компонентов в смеси равны:

$\chi(\text{NO}_2) = x = 0,2864$

$\chi(\text{N}_2\text{O}_4) = 1 - x = 1 - 0,2864 = 0,7136$

Для расчета массовой доли найдем молярные массы веществ:

$M(\text{NO}_2) = 14,01 + 2 \cdot 16,00 = 46,01 \text{ г/моль}$

$M(\text{N}_2\text{O}_4) = 2 \cdot M(\text{NO}_2) = 2 \cdot 46,01 = 92,02 \text{ г/моль}$

Массовая доля компонента в газовой смеси связана с мольной долей через среднюю молярную массу смеси ($M_{ср}$):

$\omega(\text{NO}_2) = \frac{\chi(\text{NO}_2) \cdot M(\text{NO}_2)}{M_{ср}} = \frac{\chi(\text{NO}_2) \cdot M(\text{NO}_2)}{\chi(\text{NO}_2) \cdot M(\text{NO}_2) + \chi(\text{N}_2\text{O}_4) \cdot M(\text{N}_2\text{O}_4)}$

$\omega(\text{NO}_2) = \frac{0,2864 \cdot 46,01}{0,2864 \cdot 46,01 + 0,7136 \cdot 92,02} = \frac{13,177}{13,177 + 65,666} = \frac{13,177}{78,843} \approx 0,1671$

В процентах это составляет $16,71\%$.

Ответ: Массовая доля NO2 в газовой смеси составляет 0,1671 или 16,71%.

г) Какой знак имеет тепловой эффект процесса димеризации NO₂? Поясните ответ.

Процесс димеризации $2\text{NO}_2(\text{г}) \rightleftharpoons \text{N}_2\text{O}_4(\text{г})$ является экзотермическим, то есть его тепловой эффект ($\Delta H$) имеет отрицательный знак. Это можно объяснить двумя способами:

1. В ходе реакции из двух молекул NO2 образуется одна молекула N2O4. Это происходит за счет образования новой химической связи N–N. Образование химических связей всегда сопровождается выделением энергии, поэтому реакция является экзотермической.

2. Из условия задачи известно, что при низких температурах существует димер N2O4, а при высоких температурах — мономер NO2. Согласно принципу Ле Шателье, при повышении температуры равновесие смещается в сторону эндотермической реакции. Так как повышение температуры приводит к смещению равновесия влево (в сторону NO2), то обратная реакция (распад N2O4) является эндотермической ($\Delta H > 0$). Следовательно, прямая реакция димеризации является экзотермической ($\Delta H < 0$).

Ответ: Тепловой эффект процесса димеризации NO2 имеет отрицательный знак ($\Delta H < 0$), так как реакция является экзотермической.

д) Какое строение имеет N₂O₄ в газообразном и твёрдом состояниях? Кратко поясните ответ.

Молекула тетраоксида диазота N2O4 состоит из двух фрагментов NO2, соединенных между собой связью азот-азот (N–N). Структуру можно представить как O2N–NO2.

В твёрдом состоянии молекула N2O4 имеет плоское строение (все 6 атомов лежат в одной плоскости). Атомы азота находятся в sp2-гибридизации, образуя три сигма-связи (одна N-N и две N-O) и одну пи-связь, делокализованную между двумя атомами кислорода.

В газообразном состоянии строение в целом сохраняется, однако появляется возможность вращения фрагментов NO2 вокруг одинарной связи N–N. Хотя наиболее устойчивой конформацией остается плоская, молекула совершает торсионные (крутильные) колебания.

Связь N–N в молекуле N2O4 является довольно длинной (около 1.78 Å) и слабой, что объясняет легкость ее разрыва при нагревании и диссоциацию молекулы на две молекулы NO2.

Ответ: Молекула N2O4 в газообразном и твёрдом состояниях имеет строение O2N–NO2. В твердой фазе молекула плоская. В газовой фазе сохраняется плоская структура как наиболее стабильная, но возможно вращение групп NO2 вокруг связи N-N.

Помогло решение? Оставьте отзыв в комментариях ниже.

Присоединяйтесь к Телеграм-группе @gdz_by_belarus

Присоединиться

Мы подготовили для вас ответ c подробным объяснением домашего задания по химии за 9 класс, для упражнения номер 862 расположенного на странице 152 к сборнику задач 2020 года издания для учащихся школ и гимназий.

Теперь на нашем сайте ГДЗ.ТОП вы всегда легко и бесплатно найдёте условие с правильным ответом на вопрос «Как решить ДЗ» и «Как сделать» задание по химии к упражнению №862 (с. 152), авторов: Хвалюк (Виктор Николаевич), Резяпкин (Виктор Ильич), учебного пособия издательства Адукацыя i выхаванне.